Hoe vaak ontvang jij e-mails met: ‘Er wachten nog items in je winkelmandje!’ of ‘Jij als trouwe klant ontvangt 10% korting op je volgende bestelling’? En nog een betere vraag: Hoe vaak zwicht je er dan tóch voor om die aankoop te doen? Deze slimme marketingcampagnes kosten weinig tijd en inspanning, maar leveren enorm veel op. Oftewel: marketing automation. Wij leggen je uit wat dit is en hoe je dit slim inzet om jouw doelen te bereiken.

Wat is marketing automation?

Marketing automation betekent dat je bepaalde marketingtaken automatisch laat uitvoeren door software. Klinkt ingewikkeld, maar is vrij simpel. Denk bijvoorbeeld aan het versturen van een gepersonaliseerde e-mail met een kortingscode wanneer iemand zich aanmeldt voor je nieuwsbrief. Of een automatische felicitatie wanneer je klant jarig is. Met marketing automation zorg je ervoor dat dit soort taken automatisch gebeuren, zodat jij tijd overhoudt voor de dingen die écht belangrijk zijn.

Is marketing automation iets voor jou?

Marketing automation is superhandig, maar niet voor elke onderneming even geschikt. Dus laten we kijken voor wie het zeker interessant kan zijn: 

Marketing automation is interessant voor: 

  • Webshops: Herinner klanten automatisch aan producten in hun winkelwagentje of stuur ze een leuke gepersonaliseerde aanbieding. Zo verhoog je de kans op een aankoop zonder dat je hier handmatig achteraan hoeft. 
  • B2B-bedrijven: Verstuur geautomatiseerde e-mails naar leads op basis van hun gedrag, zoals de download van een whitepaper of het bekijken van een webinar. Zo speel je precies in op de interesses van je potentiële klant en begeleid je leads stap voor stap richting een aankoopbeslissing. 
  • Dienstverleners: Werk met dynamische en gepersonaliseerde content die zich automatisch aanpast aan de situatie of fase van de klant. Denk bijvoorbeeld aan e-mails waarin de inhoud verschilt afhankelijk van de dienst waarin iemand interesse toont, of een follow-up die anders is voor een bestaande klant dan voor een nieuwe lead. Zo ontvangen verschillende ontvangers binnen één campagne toch een relevante en persoonlijke boodschap. 

Marketing automation is minder interessant voor: 

  • Startups met een laag budget: Marketing automation tools kunnen prijzig zijn. Als je net begint en nog maar een klein adressenbestand hebt en weinig verkeer krijgt, kun je vaak ook prima zonder. Het is namelijk de vraag of je de gevraagde investering eruit haalt. 
  • Kleine bedrijven zonder digitale focus: als je voornamelijk klanten trekt via mond-tot-mondreclame of je lokale netwerk, is marketing automation misschien nog niet nodig. Een goede koffie en een gezellig praatje kunnen in dit geval net zo effectief zijn.

Hoe gaat marketing automation precies in z’n werk?

Met marketing automation kun je heel slim inspelen op de interacties van je klanten, zonder dat je daar continu handmatig achteraan hoeft. Het werkt als een geautomatiseerde keten van acties, ook wel ‘flows’ genoemd. Deze flows reageren automatisch op specifieke klantinteracties, zoals het aanvragen van informatie of het klikken op een link. Zo kun je bijvoorbeeld automatisch tips, aanbiedingen of uitnodigingen voor webinars versturen, allemaal afgestemd op de interesses van je klant.  

En dit alles gebeurt op het juiste moment, gebaseerd op hun gedragingen en voorkeuren. Het resultaat? Je blijft top-of-mind bij je klanten, zonder handmatig bij te hoeven houden wie welke informatie moet ontvangen.

Een concreet voorbeeld van zo’n marketing automation flow

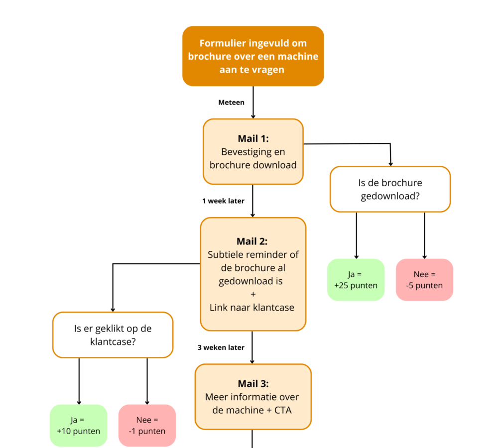
Stel je voor: een potentiële klant vraagt een brochure aan via een formulier op je website. Direct wordt er automatisch een bedankmail gestuurd met de brochure als downloadlink. Downloadt de klant de brochure, dan levert dit in het marketing automation systeem bijvoorbeeld 25 punten op. Als de brochure niet gedownload wordt, krijgt de klant juist -5 punten. Een week later krijgt de klant een reminder met een link naar productreviews. Of ze die link aanklikken, bepaalt weer een aantal punten.  

En zo gaat het verder: met elke actie die de klant onderneemt, worden punten verzameld. Dit puntensysteem geeft inzicht in de mate van interesse van je klant. Naarmate de klant meer punten verzamelt, kun je bepalen wanneer het tijd is om de salesafdeling in te schakelen voor verdere opvolging. Dit zorgt voor een gerichte en persoonlijke benadering, waardoor de kans op conversies groeit en de klantrelatie sterker wordt. 

In de afbeelding hier rechts zie je het schema van de marketing automation flow die we zojuist hebben omschreven. Daarin zie je hoe elke stap in het proces bijdraagt aan het opbouwen van waardevolle klantinzichten en uiteindelijk het versterken van de relatie met je klant.

Welke marketing automation tool moet je dan kiezen?

Er zijn een heleboel tools op de markt, en ze verschillen allemaal een beetje in wat ze bieden. Voor het kiezen van een marketing automation tool, kun je het beste kijken naar je type bedrijf en specifieke behoeften: voor beginners of kleine bedrijven zijn Brevo en ActiveCampaign goede keuzes vanwege hun betaalbaarheid en gebruiksvriendelijkheid; Brevo is eenvoudig om mee te starten, terwijl ActiveCampaign iets meer functionaliteiten biedt, zoals sms en een ingebouwd CRM-systeem (Customer Relationship Management-systeem).

Grotere bedrijven of B2B-organisaties profiteren meer van krachtigere tools zoals HubSpot of Zoho, waarmee marketing en sales gecombineerd kunnen worden in één platform, al zijn deze opties wel complexer en duurder. Klaviyo is ideaal voor webshops dankzij sterke integraties met e-commerce platforms zoals Shopify en WooCommerce. De tool ondersteunt specifieke automatiseringen, zoals productaanbevelingen en verlaten winkelwagenmails.

Hét 4-stappenplan om marketing automation succesvol in te zetten

Nu je weet wat marketing automation is en welke tools je kunt gebruiken, is het tijd om aan de slag te gaan. Doorloop deze 4 stappen en behaal de beste resultaten met marketing automation. 

1. Stel een goede strategie op

Door duidelijke doelen te stellen, kun je gerichter automatiseren en zorg je ervoor dat elke actie bijdraagt aan de strategie richting je grotere marketingdoelstellingen. Wil je meer leads genereren, bestaande klanten activeren of de klantrelaties versterken? Speel daarbij in op de huidige klantreis: waar in deze reis kun jij met automatisering het verschil maken? 

2. Ken je doelgroep

Zonder goede inzichten in je klant ben je nergens. Zorg ervoor dat je weet wie je doelgroep is, wat de behoeften zijn en in welke fase van de klantreis zij zich bevindt. Dit helpt je om de juiste boodschappen op het juiste moment te sturen. Gebruik automation om je doelgroep te segmenteren en campagnes specifiek af te stemmen op klantgedrag en -interesses. Denk bijvoorbeeld aan e-mails die worden verstuurd wanneer iemand een bepaald product bekijkt of een bepaalde actie onderneemt op je website, zoals het bezoeken van een pagina of downloaden van een whitepaper. 

3. Zet een campagne opmet goede content

Speel op de specifieke interesses van je klant in door de juiste content te (laten) verzenden die past bij deze specifieke momenten. De inhoud van je boodschap is hierbij cruciaal: zorg dat deze persoonlijk, relevant en activerend is. Zó raak je de juiste snaar op het juiste moment! Maak hierbij bij voorkeur gebruik van dynamische content die verandert op basis van het gedrag van de ontvanger. 

4. Gebruik data en blijf optimaliseren

Marketing automation draait om data en voortdurende optimalisatie. Analyseer welke campagnes goed presteren, welke e-mails worden geopend, en welke klikken naar de website of andere links genereren. Vergelijk deze data regelmatig om te achterhalen wat werkt en wat niet en optimaliseer je campagnes waar nodig. Experimenteer met verschillende onderwerpen of call-to-actions en gebruik deze inzichten om steeds effectievere campagnes te creëren. Marketing automation is geen statisch proces; het vraagt om voortdurende aanpassing en optimalisatie.

Medewerker van MarketingMakkers werkt achter computer met overzicht op scherm

Klaar om te beginnen met marketing automation?

Ben je overtuigd dat marketing automation iets voor jou is? Het opzetten ervan hoeft niet ingewikkeld te zijn, maar vereist wel aandacht en de nodige kennis. Begin klein: stel een eenvoudige automatisering in, zoals een welkomstmail voor nieuwe klanten of een verjaardagscampagne. Breid het vervolgens langzaam uit naarmate je meer ervaring krijgt met de tool die je kiest. We helpen je hier graag bij!

Plan een adviesgesprek in met Femke

Femke is jouw specialist op het gebied van online marketing en websiteontwikkeling! Ze smeedt een online strategie die jouw doelgroep als een magneet naar jouw website trekt én omsmelt tot trouwe klanten. Til ook jouw online aanwezigheid naar een hoger niveau.

Femke Hegger, online marketingadviseur MarketingMakkers

Maak kennis met Femke Hegger

Online marketingadviseur